Prompt Engineering 101
Machines take me by surprise with great frequency.
“Machines take me by surprise with great frequency.”
— Alan Turing
Table of Contents
- Introduction
- The Prompting Framework
- Prompt Iteration
- LLM Use Cases
- Advanced Prompting Techniques
- AI Agents
- The Road Ahead
- Closing Thoughts
- Prompt Appendix
Introduction
Large language models can help technical and non-technical individuals alike with a remarkable variety of tasks, but knowing how to use them effectively makes all the difference in getting reliable, high-quality results and avoiding common frustrations.
We are living through one of the most transformative moments in the history of computing. LLMs like ChatGPT, Claude, and Gemini have gone from research curiosities to everyday tools used by millions of people across virtually every industry. Businesses are using them to draft communications, analyze data, write code, and automate workflows. Students, writers, lawyers, doctors, and engineers are weaving them into their daily routines. In just a few short years, AI language models have moved from the fringes of Silicon Valley into the mainstream, and their capabilities are advancing at a pace that continues to surprise even their creators.
But raw power means little without the knowledge to harness it. This guide is designed to give you a practical, simle foundation for getting the most out of LLMs, regardless of your technical background. We'll start with the basics of how to structure your requests using a prompt framework, then explore how to refine your approach through prompt iteration. From there, we'll surveying the wide landscape of LLM use cases. We'll also step into more sophisticated territory with advanced prompting techniques, take a look at the exciting world of AI agents, and finally zoom out to consider the broader applications reshaping how we work and create. Whether you're just getting started or looking to sharpen your skills, there's something here for you.

In 1950, Alan Turing publishes "Computing Machinery and Intelligence," introducing the idea that machines could simulate human thought and laying the philosophical groundwork for all of artificial intelligence.
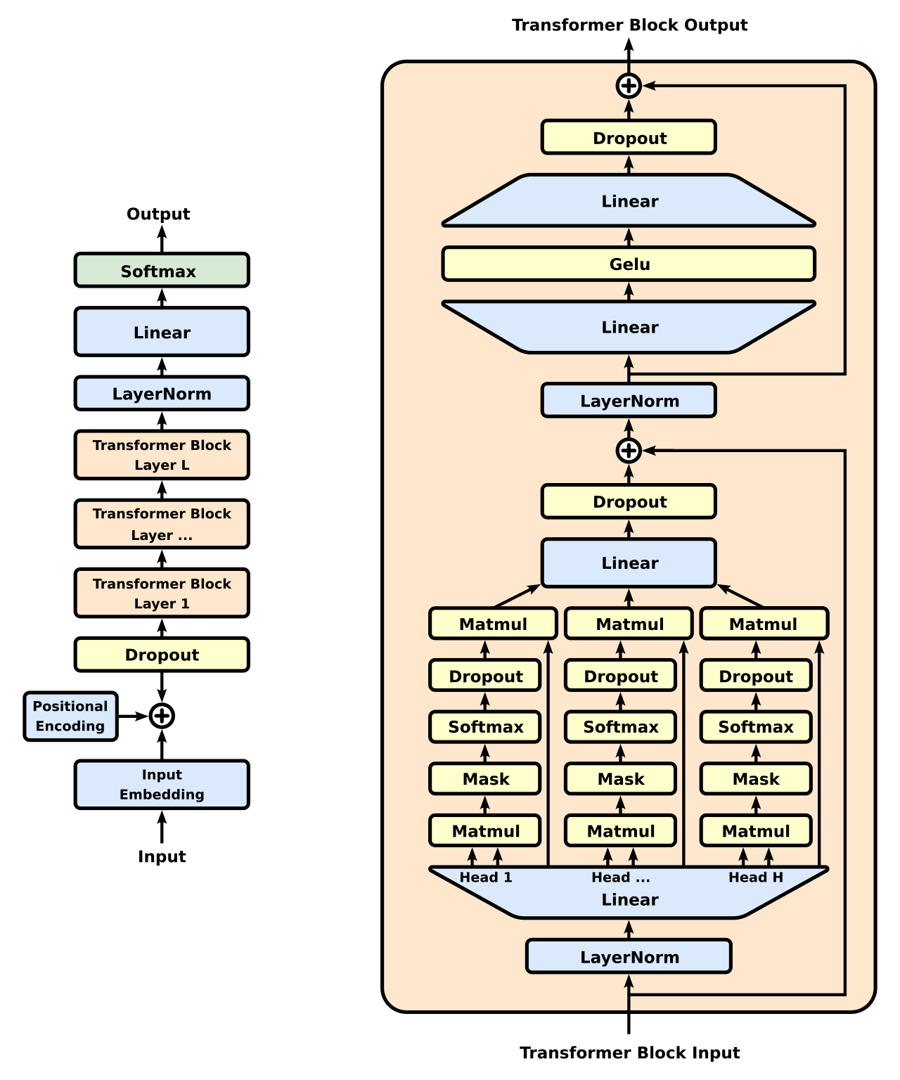
The Prompting Framework
Getting great results from an LLM isn't magic; it's a skill. And like any skill, it helps to have a framework. The five phases below will walk you through how to build prompts that are clear, effective, and consistently useful.
1. Task
The task is simply what you want the LLM to do. Think of it as the headline of your request. It should be direct and specific enough that the model knows where to focus, without leaving too much room for interpretation.
- Vacation: "Suggest a vacation destination for me."
- Meal Planning: "Create a weekly meal plan for me."
- Job Application: "Help me write a cover letter for a job I'm applying to."
2. Context
Context is the additional detail that gives your task meaning. The more relevant background you provide, the more tailored and useful the response will be. Think of it as the difference between asking a travel agent for "somewhere nice" versus telling them exactly what kind of trip you're after.
- Vacation: "I'm a family of four with two young kids. We love warm weather, beaches, and activities that don't require a lot of travel experience. Our budget is moderate and we're based in the midwest."
- Meal Planning: "I'm cooking for two adults. One of us is vegetarian, we're trying to eat healthily, and we have about 30 minutes on weeknights to cook. We grocery shop once a week."
- Job Application: "I'm applying for a mid-level marketing manager role at a tech startup. I have six years of experience in digital marketing and I'm transitioning from a corporate background. I want to come across as creative but professional."
3. References
References are examples, samples, or models that show the LLM what a good output looks like. You might paste in a writing sample you admire, describe a format you'd like to follow, or point to something specific that captures the tone or style you're going for.
- Vacation: "Here's a trip a friend took that I really liked the sound of: a week in Costa Rica with a mix of eco-lodges, guided nature hikes, and a couple of beach days at the end. Something along those lines would be ideal."
- Meal Planning: "I'd like the plan structured like this: breakfast, lunch, dinner, and one snack per day, presented in a simple table. Think of meals similar to what you'd find in a basic meal prep blog, nothing too exotic."
- Job Application: "Here's an opening paragraph from a cover letter I wrote a few years ago that I felt struck the right tone." (Then paste the example.)
4. Evaluate
Before you hit send, pause and read your prompt back to yourself. Ask whether it clearly communicates what you want, whether the context is sufficient, and whether anything is ambiguous or missing. A quick evaluation before submitting can save several rounds of back-and-forth.
- Vacation: Does the prompt mention your travel dates, budget, group size, and the kind of experience you're after? Would a stranger reading it know exactly what kind of trip to suggest?
- Meal Planning: Have you included dietary restrictions, cooking skill level, and how many people you're feeding? Is there anything that could lead to a generic or unhelpful response?
- Job Application: Does the prompt capture the tone you want to strike? Have you given enough detail about your background and the role for the output to feel personal rather than templated?
5. Iterate
Rarely will your first prompt produce a perfect result, and that's completely normal. Iteration is the process of refining your prompt or following up on the output to nudge it closer to what you need. Think of it as a conversation rather than a single transaction.
- Vacation: "This is a great start, but we'd prefer somewhere closer to home, ideally within a four-hour flight. Can you also suggest some specific resorts that are known for being family-friendly?"
- Meal Planning: "I like the structure, but the dinners feel a bit repetitive. Can you swap out Wednesday and Friday's meals for something with more variety, and make sure Saturday's dinner is something a little more special?"
- Job Application: "The tone is good but the opening feels too generic. Can you make it more specific to the startup culture and lead with a concrete achievement from my background instead?"
Putting It All Together
The five phases of the prompt framework are most powerful when used together. Start with a clear Task so the LLM knows what you're after, layer in Context to make your request specific and personal, and provide References to set the bar for what a great response looks like. Before you submit, take a moment to Evaluate your prompt and make sure nothing important is missing. Then, don't be afraid to Iterate until the output truly fits your needs.
Think of it less like issuing a command and more like briefing a highly capable colleague. The more clearly you communicate, the better the result. And with a little practice, this process becomes second nature, turning what might have once felt like guesswork into a reliable, repeatable process.

Claude Shannon, one of the four organizers of the "Dartmouth Summer Research Project on Artificial Intelligence", a summer workshop in the 1950's widely thought to be the founding event of aritificial intelligence as a field.
Prompt Iteration
Even with a well-structured prompt, the first response you get from an LLM won't always hit the mark. Prompt iteration is the practice of going back, adjusting your approach, and prompting again until you get the result you're looking for. Below are four practical methods to help you do exactly that.
1. Revisiting the Prompt Framework
Sometimes the simplest fix is to go back to basics. If a response feels off, ask yourself whether your original prompt was missing context, had an unclear task, or lacked a useful reference. Adding or refining any of these elements can dramatically change the quality of the output.
For example, say you asked an LLM to help plan a dinner party menu and the suggestions felt too formal. Going back to the framework, you realize you forgot to mention it's a casual backyard gathering for close friends. Adding that context steers the response in the right direction.
Similarly, if you asked for help writing a LinkedIn post but the tone felt stiff and corporate, you might revisit your prompt and add a reference by pasting in a post you recently wrote yourself and asking the LLM to match that voice. The next response will likely feel far more natural and authentic.
2. Break Down the Prompt
Long, complex prompts can sometimes confuse an LLM or cause it to gloss over important details. Breaking your request into shorter, clearly separated sentences or a structured list helps the model process each element individually and produce a more thorough, organized response.
Consider this example: instead of writing "Can you help me write a professional email to my manager asking for a raise while explaining my recent accomplishments and making sure it doesn't come across as too aggressive," you break it into parts: "Write a professional email to my manager. The purpose is to request a salary increase. Highlight the following accomplishments: [list them]. Keep the tone confident but respectful."
The same principle applies to something like a workout plan. Rather than asking for everything in one long sentence, you might structure it as: "Create a workout plan for me. My goal is to lose weight and build light muscle. I have 30 minutes available, three days per week. I will be working out at home with no equipment."

In the 1970's and 80's, researchers develop early artificial neural networks, loosely modeled on the human brain, planting the seeds for the deep learning revolution that would follow decades later.
3. Analogous Tasking
Sometimes the most effective way to get what you want is to ask for it indirectly. Analogous tasking means giving the LLM a related or parallel task that achieves the same underlying goal, often unlocking a different angle or style of response.
Instead of asking "Explain to me why I should drink more water," for instance, you might try "Write a short, convincing argument that a doctor might give a patient about the importance of staying hydrated." The reframing produces a more credible, structured, and persuasive response.
In the same vein, rather than asking "Help me come up with ideas for my small business's social media content," you could try "Imagine you are a social media strategist working with a small local bakery. What types of content would you recommend they post each week to grow their audience?" The analogous framing gives the LLM a clearer role and tends to produce more actionable, creative ideas.
4. Introduce Constraints
When a response feels too broad, too long, or too generic, adding constraints is one of the most effective ways to sharpen it. Constraints give the LLM clearer boundaries to work within, resulting in responses that are more focused and immediately useful.
Take book recommendations as an example. If you asked for suggestions and received a long, overwhelming list spanning dozens of genres, you might refine your prompt with constraints: "Recommend exactly five books. They should all be non-fiction, under 300 pages, and written in the last ten years. Focus on books about productivity or habit formation."
The same approach works for something more personal. If you asked the LLM to help write a birthday message for a colleague and the result felt overly sentimental, adding constraints like "Keep it to three sentences, make it warm but professional, and do not mention their age" will quickly bring the response back to exactly what you need.
Putting It All Together
These four iteration methods are tools you can mix and match depending on what's not working in a given response. If the output is headed in the wrong direction, revisit the framework. If it feels scattered or incomplete, break your prompt down. If you're not getting the angle you need, try an analogous task. And if the response is too broad or unfocused, dial it in with constraints. With practice, iteration stops feeling like a setback and starts feeling like a natural, efficient part of working with the model.

In 2012, a deep learning model called AlexNet dramatically outperforms all competitors in a major image recognition competition, signaling to the world that neural networks trained on large datasets were the future of AI.
LLM Use Cases
By now you have a solid foundation for how to build and refine prompts. But knowing how to prompt is only half the equation; knowing where to apply that skill is just as important. The use cases below represent some of the most impactful and widely applicable ways people are putting LLMs to work today. If you're just getting started, these are the best places to begin.
Generating Content: LLMs are exceptionally good at producing written material from scratch. Whether it's long-form writing, short copy, creative work, or structured documents, they can generate high-quality drafts quickly and at scale.
Summarization and Synthesis: LLMs excel at distilling large volumes of information into concise, digestible outputs. This includes condensing lengthy documents, pulling key insights from multiple sources, or simplifying complex material for different audiences.
Transformation and Reformatting: LLMs are highly capable of taking existing content and reshaping it. This includes translating between languages, changing tone or style, converting formats, and restructuring information for a different medium or audience.
Question Answering and Research Assistance: LLMs are powerful tools for exploring topics, answering nuanced questions, and helping users navigate unfamiliar subjects quickly, acting as an always-available, broadly knowledgeable resource.
Reasoning and Problem Solving: LLMs can work through complex problems in a structured way, helping users brainstorm solutions, weigh tradeoffs, build plans, or think through decisions they might otherwise struggle to tackle alone.
Putting It All Together
These five use cases barely scratch the surface of what LLMs are capable of, but they represent the highest-value starting points for most users. Whether you're looking to save time, improve the quality of your work, or simply explore what's possible, each of these areas offers immediate, tangible returns. As you grow more comfortable, you'll start to recognize opportunities to apply LLMs in your daily life and work almost instinctively.

Google researchers publish the landmark paper "Attention Is All You Need" in 2017, introducing the transformer model, the architectural breakthrough that every modern LLM including GPT and Claude is built upon.
Advanced Prompting Techniques
Once you're comfortable with the basics of building and iterating on prompts, there's a whole next level of techniques that can unlock even more powerful results. The methods below go beyond everyday prompting and give you greater control, depth, and precision in how you work with LLMs. You don't need a technical background to use any of them; you just need to know they exist and when to leverage them.
1. Multi-modal Prompting
Multi-modal prompting means going beyond text and incorporating other types of inputs, such as images, audio, or documents, into your prompt. This allows the LLM to process and respond to richer, more complex information than words alone can convey.
For example, rather than trying to describe a room you want to redecorate in words, you could upload a photo of the space and ask the LLM to suggest paint colors, furniture arrangements, or design styles based on what it can actually see. The result is far more specific and useful than anything a text-only description could produce.
2. Prompt Chaining
Prompt chaining is the practice of breaking a large, complex goal into a sequence of smaller prompts, where the output of each step feeds into the next. Rather than trying to accomplish everything in one go, you guide the LLM through a deliberate series of steps, building toward a final result.
To illustrate this, if you wanted to write a research-backed article, you might start by asking the LLM to outline the key topics, then prompt it to expand on each topic one at a time, and finally ask it to weave everything together into a cohesive draft. Each step builds on the last, producing a far more structured and thorough result than a single prompt ever could.
3. Chain of Thought Prompting
Chain of thought prompting is a technique where you explicitly ask the LLM to think through a problem step by step before arriving at an answer. This is particularly useful for tasks that involve logic, reasoning, or multi-step decisions, as it encourages the model to show its work rather than jump straight to a conclusion.
Consider this scenario: instead of asking "Should I lease or buy my next car?", you might ask "Walk me through the key factors I should consider when deciding whether to lease or buy a car, step by step, and then give me a recommendation based on that reasoning." The resulting response is more transparent, easier to follow, and far more useful for making an informed decision.
4. Tree of Thought Prompting
Tree of thought prompting takes chain of thought a step further by asking the LLM to explore multiple lines of reasoning simultaneously, like branches on a tree, before converging on the best answer. This is especially valuable when a problem has several viable approaches and you want to compare them before committing to one.
For example, if you're trying to decide how to grow your small business, you could ask the LLM to "Explore three distinct strategies for growing a small local bakery, develop the reasoning behind each one, and then recommend the most promising path based on that analysis." Rather than receiving a single linear answer, you get a broader, more considered perspective that weighs real alternatives.
5. Meta-Prompting
Meta-prompting is the practice of asking the LLM to help you write or improve the prompt itself. Instead of spending time crafting the perfect prompt on your own, you describe what you're trying to achieve and ask the model to suggest the best way to ask for it.
In practice, you might say "I want to ask you to help me prepare for a difficult conversation with my manager about my workload, but I'm not sure how to phrase it. Can you suggest a prompt that would get me the most useful response?" The LLM can then propose a well-structured prompt that you can use directly or tweak to your liking, effectively turning the model into a collaborator in the prompting process itself.
Putting It All Together
These five techniques represent a meaningful step up from everyday prompting. Multi-modal prompting expands what you can feed into a conversation, prompt chaining helps you tackle complex, multi-step goals, chain of thought and tree of thought prompting sharpen the quality of reasoning behind an answer, and meta-prompting turns the LLM into a partner in crafting better questions. You don't need to use all of them at once; the key is knowing they're available so you can reach for the right tool at the right moment.

In 2020, OpenAI releases GPT-3, a model so capable that it generates widespread public fascination and signals that LLMs are no longer just a research curiosity but a transformative technology.
AI Agents
At first glance, the term "AI Agent" can sound intimidating or highly technical. In reality, an agent is nothing more than an LLM that you have set up in a particular way. There is no special software, no coding required, and no magic involved. An agent is simply an LLM that you have given a specific persona, purpose, and set of instructions, turning it into a focused expert designed to help with a particular task or type of conversation. The difference between a general LLM interaction and an "agent" is entirely in how you prompt it.
What Is an Agent?
An agent is an LLM that has been given a clear role, context, and boundaries so that it behaves like a dedicated expert rather than a general-purpose assistant. Think of it as the difference between asking a random passerby for medical advice versus sitting down with a doctor who already knows your history and is there specifically to help you. Same underlying intelligence, entirely different experience.
How to Build an Agent
Creating your own agent is simpler than it sounds. It comes down to a single, well-constructed prompt that covers the following:
- Give the agent a persona: Start by telling the LLM who it is. Assign it a role, a name if you like, and a clear area of expertise. For example, "You are a career coach specializing in helping mid-career professionals transition into new industries."
- Give as much context and detail as possible: The more the agent knows about your situation, the more useful it will be. Share relevant background about yourself, your goals, your constraints, and anything else that would help it tailor its responses to you specifically.
- Set expectations and constraints: Tell the agent how you want it to behave throughout the conversation. Should it ask clarifying questions before giving advice? Should it avoid certain topics? Should it always offer multiple options rather than a single recommendation? Defining these boundaries upfront keeps the interaction focused and productive.
- Give the agent a stop phrase: Establish a clear signal for when the conversation is over. Something as simple as "That's all for today" lets the agent know the session has ended and prepares it for the final step.
- Ask for a summary or feedback at the end: One of the most valuable things an agent can do is reflect back on the conversation once it's complete. Ask it to summarize key takeaways, action items, or insights from your discussion. This turns the interaction into something you can refer back to and act on, rather than a conversation that simply fades away.
Putting It All Together
An agent is not a separate technology or a mysterious new concept; it is simply an LLM that you have briefed well. By giving it a persona, rich context, clear expectations, and a defined structure, you transform a general assistant into something that feels purpose-built for your needs. Whether you want a personal finance advisor, a writing coach, an interview prep partner, or a brainstorming collaborator, the recipe is the same. The power was always in the prompting.

NVIDIA's meteoric stock price growth reflects the enormous demand for the specialized chips powering the AI models transforming industries worldwide.
The Road Ahead
We have covered a lot of ground in this guide. From the foundations of the prompt framework to the nuance of iteration, from practical use cases to advanced techniques, and from everyday interactions to purpose-built agents, the throughline has been consistent: the quality of what you get from an LLM is almost entirely determined by the quality of what you put in.
These tools are not reserved for engineers, researchers, or technologists. They are for anyone willing to learn how to use them, and as you have seen throughout this guide, that learning curve is far gentler than most people expect. The barrier to entry is not technical ability. It is curiosity.
Decades before any of this was possible, the mathematician and computer scientist Alan Turing asked a deceptively simple question: "Can machines think?" He spent his career laying the intellectual groundwork for everything that modern AI has become, imagining a future in which the line between human reasoning and machine intelligence would grow increasingly difficult to define. That future has arrived, and it is sitting in a browser tab, free to explore.
So open it up. Start simple. Ask it something you've been meaning to figure out, hand off a task that's been sitting on your to-do list, or try building your first agent. The best way to understand what these tools can do for you is to use them, iterate, and keep going. Turing asked whether machines could think. The more interesting question now is what you will do with one that can.
Closing Thoughts
I could end the piece here, but there are a few more ideas I want to touch on. Up until this point, all of the blog content in this post you've read has been written by an LLM. The photos are real, but the text was generated with the prompt engineering tools I've shared above.
Normally, I don't use LLMs for my writing. Occasionally I leverage them for refining ideas, but avoid them for the bulk of my writing process. I worry that using them to modify what I write will remove my unique voice, ideas, tone and everything else that makes this blog my own. That being said, using an LLM to write a blog post about leveragng LLMs just felt right.
In the "Prompt Appendix" below, I've included every prompt I used to generate this piece, in the hopes that it drives further understanding and provides you, dear reader, with some more examples for leveraging these powerful tools.
Perhaps the most unexpected benefit of learning to prompt well is what it teaches you about communication itself. The discipline of providing context, speaking clearly, and giving concrete examples are not just strategies for working with AI; they are the hallmarks of effective human communication too.
If attentive, in learning to speak with machines, we can also sharpen the way we speak to each other. And that may be the most enduring lesson of all. Throughout history, humanity has always had a profound and reciprocal relationship with its tools. While we build them for our own immediate needs, in time, they shape us as well.
Prompt Appendix
Note - All prompts were used with Claude's Sonnet 4.6 model.
I’m writing a blog post providing the reader with a high level, non-technical guide to using LLMs that I compiled from various online sources. Write a short introduction starting with the [PURPOSE] (included below). Then, outline the power of LLMs in the 21st century, how common they are in the industry and how they’re all the rage. Lastly, provide an overview of the [TOPICS] we will discuss (included below).
PURPOSE: LLMs can help technical and non-technical individuals with a variety of tasks. Knowing how to leverage them effectively can significantly improve their efficacy, reliability, performance and avoid common headaches.
TOPICS
- Prompt Framework
- Prompt Iteration
- Multi-modal Prompting
- LLM Use Cases
- Advanced Prompting Techniques
- AI Agents
- Broader Applications
You have a lot of "-" characters. Please leave these out and replace them with other, proper grammar.
Excellent. Remember, this is a blog post providing the reader with a high level, non-technical guide to using LLMs that I compiled from various online sources. We're going to work on the "Prompt Framework" section now. Write a short definition for each of the 5 [PHASES] of the prompt framework. For each, phase, give three, realistic, down to earth, tangible examples to drive understanding. I want these examples to be the same across the phases. For the first example, use the hypothetical situation of prompting an LLM for a new vacation spot. Come up with two more hypothetical examples.
[PHASES]
- Task: What you want the LLM to do
- Context: Additional details that provide meaning or detail to the task
- References: Examples of what you want
- Evaluate: Reviewing the prompt to determine if it is correct
- Iterate: Prompt again, refining the initial prompt and output as needed
Generate a summary of the prompting framework that can be added to the end of the section and drive understanding for the reader, before moving on to the next section.
This is exactly what I’m looking for. Excellent job. Remember, this is a blog post providing the reader with a high level, non-technical guide to using LLMs that I compiled from various online sources. Next, we’re going to work on the “Prompt Iteration” methods section. Like the previous section, write a short definition for each of the 4 [ITERATION METHODS]. Provide two examples for each iteration method. The examples should be clear, easily understood and widely applicable to a general user.
ITERATION METHODS
- Revisiting the Prompt Framework: Prompt again, providing additional or refined tasks, context or references.
- Break Down the Prompt: Break your prompt up into shorter sentences or a structured, bulleted list.
- Analogous Tasking: Give the LLM an analogous task that achieves the same goal.
- Introduce Constraints: Provide more constrains to the LLM to narrow and refine it’s goal.
This is almost what I want. Instead of outputting the two examples as bullet points, just include them as paragraphs and segue to each naturally in the sections. Don’t change anything else.
Shelve the blog post for a moment. What are some of the best use cases for LLMs? I’m not looking for specific examples, what I want are abstract use cases that LLMs are good at. For example, I don’t want “Writing a blog post”, I would prefer “generating content”. Give me the top 5 best uses of LLMs.
Perfect. Incorporate these 5 abstract use cases into the next section titled “LLM Use Cases”. Give a brief introduction to the section, highlighting that these are some of the best ways to start applying LLMs today. And then follow with these 5 use cases. Keep the language for the use cases as is. This section doesn’t need to be very long. End with a short summary as well.
Excellent work. Remember, this is a blog post providing the reader with a high level, non-technical guide to using LLMs that I compiled from various online sources. Now we’re going to work on the “Advanced Prompting” section. Like the previous sections, write a short definition for each of the 5 [ADVANCED PROMPT TECHNIQUES]. Provide a clear, concise definition and one example for each advanced prompt technique method. The examples should be clear, easily understood and widely applicable to a general user.
ADVANCED PROMPT TECHNIQUES
- Multi-modal Prompting: Using different types of inputs like images and sounds for prompting
- Prompt Chaining: Come up with a definition on your own
- Chain of Thought Prompting: Come up with a definition on your own
- Tree of Thought Prompting: Come up with a definition on your own
- Meta-Prompting: Come up with a definition on your own
Give me a few phrases I can use instead of “For example,”.
Almost done. Remember, this is a blog post providing the reader with a high level, non-technical guide to using LLMs that I compiled from various online sources. Now we’re going to work on the “Agents” section. Like the previous sections, write a short definition using the [AGENT NOTES] outline below. Provide an intro and summary like we’ve done for the other sections. I also want to stress that an “agent” is nothing more than leveraging an LLM. They are effectively one and the same, it’s just how you prompt and leverage the LLM that makes it an “agent”.
AGENT NOTES
- Agent Definition: An expert designed to help with specific tasks and answer questions
- Steps for creating an agent
- Give the agent a persona
- Give as much context and detail as possible
- Give the agent the types of conversations, expectations, constraints, etc.
- Give the agent a stop phrase to end the interaction
- Ask the agent to provide summaries, feedback, etc. at the end
Summarize the entire piece with a call to action and a nod to Alan Turing.
Generate the markdown I can use for the table of contents for each section of this blog post.
I'd like to weave in pictures in my blog, loosely following the timeline of LLMs becoming commonplace. Can you provide a bulleted list of key milestones and technological advancements that made it possible for LLMs to come to fruition? I'd like to start with Alan Turing and the idea for a modern computer. I'd also like to include advancements in machine learning and eventually transformer models. Give me 7 - 10 key events.
Generate a caption I can use for a picture of NVIDIA’s stock price, related to the AI explosion.